校外實習表單
|
實習表單 |
||
|
廠商端 |
學生端 |
學系/教師端 |
實 習 申 請 |
||
|
||
|
|
|
實 習 媒 合 |
||
|
||
|
|
|
實 習 期 間 (後) |
||
|
||
|
|
|
請先行參閱以上說明 再自行下載所需表單
(請用CTRL+F後 輸入文字搜尋)
115.05.更新
實踐大學實習手冊 -國企系202603.pdf
2026.03更新版
實習機構檢核資訊平台.pdf
實習機構查核條件
114學年度大專校院校外實習學生團體保險保單條款.pdf
各年度實習保險廠商將依教育部來函辦理
合約-非僱傭版-實踐大學學生實習三方合約書 (供參).pdf
本系實習合約範本
合約-非僱傭版-實踐大學學生實習三方合約書 (供參).odt
本系實習合約範本
合約-僱傭版-實踐大學學生實習三方合約書 (供參).pdf
本系實習合約範本
合約-僱傭版-實踐大學學生實習三方合約書 (供參).odt
本系實習合約範本
校外實習機構實習職缺需求登記資料表.docx
校外實習機構填寫專表
校外實習機構實習職缺需求登記資料表.odt
校外實習機構填寫專表
暫緩實習(實習替換)申請書.docx
僅供學生實習前申請用表
暫緩實習(實習替換)申請書.odt
僅供學生實習前申請用表
自行尋找實習單位申請表.docx
學生採用自尋廠商申請表
自行尋找實習單位申請表.odt
學生採用自尋廠商申請表
學生實習機構評估表(NEW).docx
廠商查核評估表
學生實習機構評估表(NEW).odt
廠商查核評估表
實習媒合志願序.docx
學系媒合實習用
實習媒合志願序.odt
學系媒合實習用
學生個人資料表.docx
本表為學生申請實習用 可自行修正內容格式
學生個人資料表.odt
本表為學生申請實習用 可自行修正內容格式
國企系-實習單位與家長同意書-自行尋找.doc
本表為學生申請實習用
國企系-實習單位與家長同意書-自行尋找.odt
本表為學生申請實習用
校外實習通知書.docx
本表為學生申請實習用
校外實習通知書.odt
本表為學生申請實習用
企業實習考核評分表.doc
期末實習機構評估學生用表
企業實習考核評分表.odt
期末實習機構評估學生用表
學生實習計畫書.docx
請實習學生、廠商、實習輔導教師規劃後繳交至系辦留存
學生實習計畫書.odt
請實習學生、廠商、實習輔導教師規劃後繳交至系辦留存
教師考核評分表.doc
實習輔導教師評估學生用表
教師考核評分表.odt
實習輔導教師評估學生用表
教師訪視紀錄表.doc
實習教師至實習機構訪視學生的過程、工作表現評估及機構意見
教師訪視紀錄表.odt
實習教師至實習機構訪視學生的過程、工作表現評估及機構意見
實習輔導訪視紀錄表.docx
實習教師輔導學生紀錄表
實習輔導訪視紀錄表.odt
實習教師輔導學生紀錄表
學生每月實習工作報告.doc
追蹤學生在實習單位的情況、最為實習輔導教師了解學生狀況及實習重要憑證用
學生每月實習工作報告.odt
追蹤學生在實習單位的情況、最為實習輔導教師了解學生狀況及實習重要憑證用
學生實習出勤記錄表.doc
學生在實習單位的出勤情況、統計總實習時數 可採用公司規定表單
學生實習出勤記錄表.odt
學生在實習單位的出勤情況、統計總實習時數 可採用公司規定表單
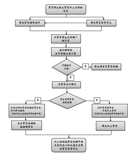
學生實習終止與轉換實習機構申請表.docx
需更換機構/單位並經過輔導老師約談後向系上繳交申請書
學生實習終止與轉換實習機構申請表.odt
需更換機構/單位並經過輔導老師約談後向系上繳交申請書
校外實習爭議申訴書.docx
遇到校外實習爭議,請優先向學校實習輔導教師或系所辦公室反映,並同步填表回傳
校外實習爭議申訴書.odt
遇到校外實習爭議,請優先向學校實習輔導教師或系所辦公室反映,並同步填表回傳
校外實習滿意度調查(學生版).pdf
本表另有線上問卷版→ http://forms.gle/aPasv2UzYkQxsY6u8 (請自行複製網址填寫) 或由上方表格點選連結,填寫期間6/1-8/31
校外實習滿意度調查(企業版).pdf
本表另有線上問卷版→ https://forms.gle/UtLHGBtSUqMdXFpt9 (請自行複製網址填寫) 或由上方表格點選連結,填寫期間6/1-8/31
113-2 實習廠商名冊 近三年.pdf


